在人工智能快速发展的今天,掌握像DeepSeek这样的大语言模型已经不再是技术专家的专利,而是各行各业提升效率的必备技能。无论你是学生、职场人士还是创业者,了解如何有效使用DeepSeek都能为你带来显著优势。
然而,很多人面临这样的困境:不知道从何开始,不清楚如何提问才能获得最佳回答,更不了解如何将AI融入实际工作流程。这份15天指导手册正是为解决这些问题而设计的。
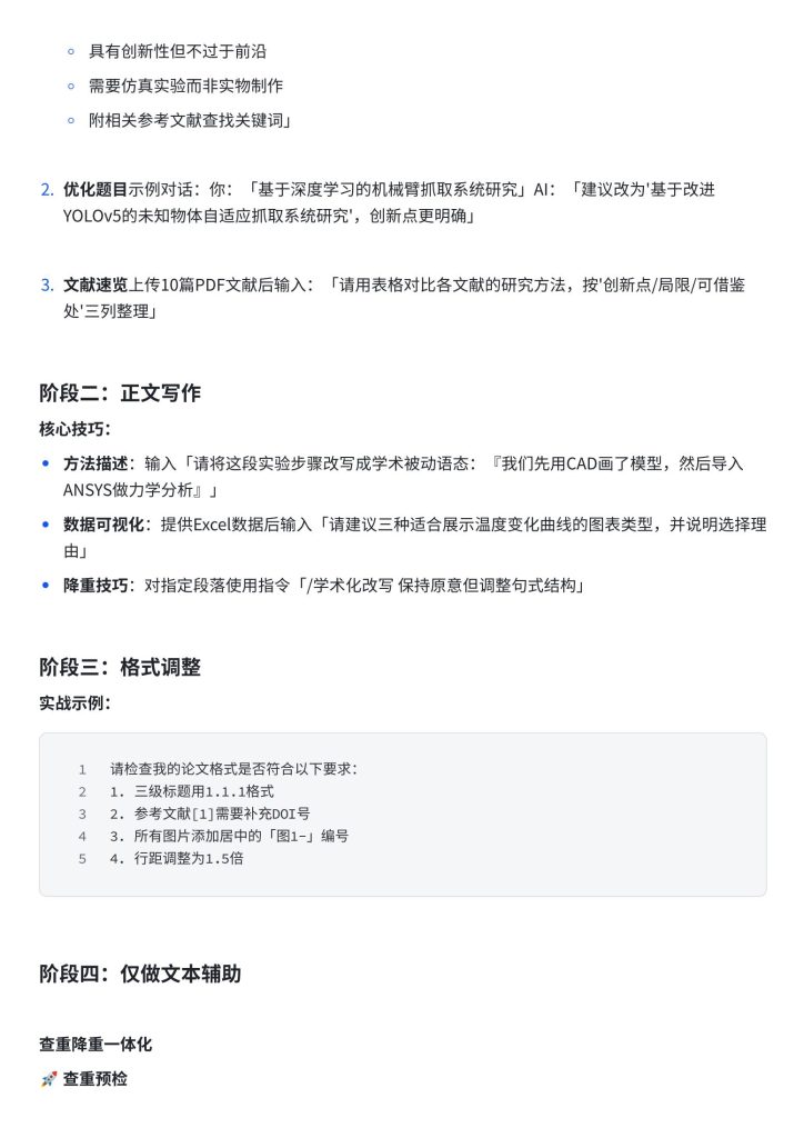
本指南采用循序渐进的方式,从基础概念到高级应用,每天提供明确的学习目标和实践任务,帮助你在短时间内系统掌握DeepSeek的使用技巧。无需技术背景,只要你愿意投入时间实践,就能快速成为AI应用高手。
让我们开始这段从AI新手到专家的15天旅程吧!



声明:本站所有资源均来自互联网,资源失效请联系一起来网赚(YiQiLai.Org)客服。

评论(0)